Номер 3.71, страница 174 - гдз по алгебре 8 класс учебник Арефьева, Пирютко

Алгебра, 8 класс Учебник, авторы: Арефьева Ирина Глебовна, Пирютко Ольга Николаевна, издательство Адукацыя i выхаванне, Минск, 2024, бирюзового цвета

Авторы: Арефьева И. Г., Пирютко О. Н.

Тип: Учебник

Издательство: Адукацыя i выхаванне

Год издания: 2024 - 2025

Цвет обложки: бирюзовый с графиком

ISBN: ISBN 978-985-03-4081-8

Допущено Министерством образования Республики Беларусь

Популярные ГДЗ в 8 классе

Глава 3. Квадратичная функция. Параграф 13. Квадратичная функция и ее свойства - номер 3.71, страница 174.

№3.71 (с. 174)
Условие. №3.71 (с. 174)
скриншот условия
Алгебра, 8 класс Учебник, авторы: Арефьева Ирина Глебовна, Пирютко Ольга Николаевна, издательство Адукацыя i выхаванне, Минск, 2024, бирюзового цвета, страница 174, номер 3.71, Условие

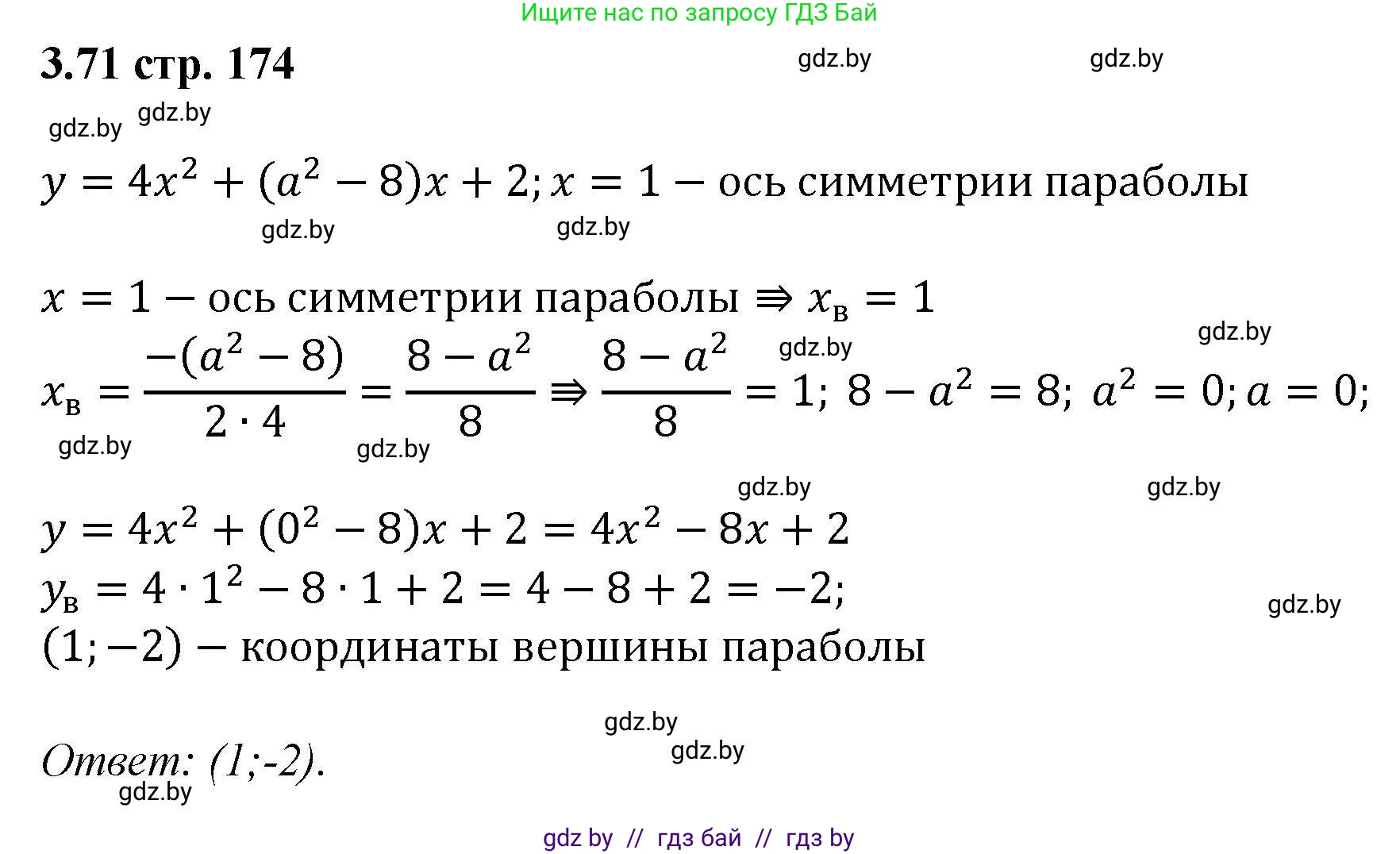
3.71. Прямая $x = 1$ является осью симметрии параболы $f(x) = 4x^2 + (a^2 - 8)x + 2$. Найдите координаты вершины параболы.

Решение. №3.71 (с. 174)
Алгебра, 8 класс Учебник, авторы: Арефьева Ирина Глебовна, Пирютко Ольга Николаевна, издательство Адукацыя i выхаванне, Минск, 2024, бирюзового цвета, страница 174, номер 3.71, Решение
Решение 2. №3.71 (с. 174)

Дана парабола, заданная функцией $f(x) = 4x^2 + (a^2 - 8)x + 2$.

Общий вид уравнения параболы: $y = Ax^2 + Bx + C$. Координата $x$ вершины параболы ($x_v$) находится по формуле: $x_v = -\frac{B}{2A}$

В нашем случае коэффициенты уравнения параболы равны: $A = 4$
$B = a^2 - 8$
$C = 2$

Из условия известно, что прямая $x = 1$ является осью симметрии параболы. Ось симметрии всегда проходит через вершину параболы, поэтому x-координата вершины параболы равна 1: $x_v = 1$.

Теперь мы можем использовать формулу для $x_v$, чтобы найти значение параметра $a$. Подставим известные значения: $1 = -\frac{a^2 - 8}{2 \cdot 4}$
$1 = -\frac{a^2 - 8}{8}$

Умножим обе части уравнения на 8: $8 = -(a^2 - 8)$
$8 = -a^2 + 8$

Вычтем 8 из обеих частей уравнения: $0 = -a^2$
$a^2 = 0$
$a = 0$

Теперь, зная значение $a=0$, мы можем записать точное уравнение параболы, подставив это значение в исходную функцию: $f(x) = 4x^2 + (0^2 - 8)x + 2$
$f(x) = 4x^2 - 8x + 2$

Координаты вершины параболы - это $(x_v, y_v)$. Мы уже знаем, что $x_v = 1$. Для нахождения y-координаты вершины ($y_v$), нужно подставить значение $x_v$ в уравнение параболы: $y_v = f(x_v) = f(1)$
$y_v = 4(1)^2 - 8(1) + 2$
$y_v = 4 - 8 + 2$
$y_v = -2$

Следовательно, координаты вершины параболы равны $(1, -2)$.

Найдите координаты вершины параболы: Ответ: $(1, -2)$.

Помогло решение? Оставьте отзыв в комментариях ниже.

Присоединяйтесь к Телеграм-группе @gdz_by_belarus

Присоединиться

Мы подготовили для вас ответ c подробным объяснением домашего задания по алгебре за 8 класс, для упражнения номер 3.71 расположенного на странице 174 к учебнику 2024 года издания для учащихся школ и гимназий.

Теперь на нашем сайте ГДЗ.ТОП вы всегда легко и бесплатно найдёте условие с правильным ответом на вопрос «Как решить ДЗ» и «Как сделать» задание по алгебре к упражнению №3.71 (с. 174), авторов: Арефьева (Ирина Глебовна), Пирютко (Ольга Николаевна), учебного пособия издательства Адукацыя i выхаванне.