Номер 40, страница 252 - гдз по алгебре 8 класс учебник Арефьева, Пирютко

Алгебра, 8 класс Учебник, авторы: Арефьева Ирина Глебовна, Пирютко Ольга Николаевна, издательство Адукацыя i выхаванне, Минск, 2024, бирюзового цвета

Авторы: Арефьева И. Г., Пирютко О. Н.

Тип: Учебник

Издательство: Адукацыя i выхаванне

Год издания: 2024 - 2025

Цвет обложки: бирюзовый с графиком

ISBN: ISBN 978-985-03-4081-8

Допущено Министерством образования Республики Беларусь

Популярные ГДЗ в 8 классе

Повторение курса алгебры 8-го класса. Квадратичная функция - номер 40, страница 252.

№40 (с. 252)
Условие. №40 (с. 252)
скриншот условия
Алгебра, 8 класс Учебник, авторы: Арефьева Ирина Глебовна, Пирютко Ольга Николаевна, издательство Адукацыя i выхаванне, Минск, 2024, бирюзового цвета, страница 252, номер 40, Условие

40. Решите систему неравенств:

а) $\begin{cases} x^2 - x - 2 \le 0, \\ x > 0; \end{cases}$

б) $\begin{cases} 2x^2 - 5x + 2 > 0, \\ x - 2 \ge 0; \end{cases}$

в) $\begin{cases} x^2 - 8x - 9 \ge 0, \\ x^2 \ge 4; \end{cases}$

г) $\begin{cases} 2x^2 - 11x - 6 \le 0, \\ x^2 - 6x \ge 0. \end{cases}$

Решение. №40 (с. 252)
Алгебра, 8 класс Учебник, авторы: Арефьева Ирина Глебовна, Пирютко Ольга Николаевна, издательство Адукацыя i выхаванне, Минск, 2024, бирюзового цвета, страница 252, номер 40, Решение Алгебра, 8 класс Учебник, авторы: Арефьева Ирина Глебовна, Пирютко Ольга Николаевна, издательство Адукацыя i выхаванне, Минск, 2024, бирюзового цвета, страница 252, номер 40, Решение (продолжение 2)
Решение 2. №40 (с. 252)

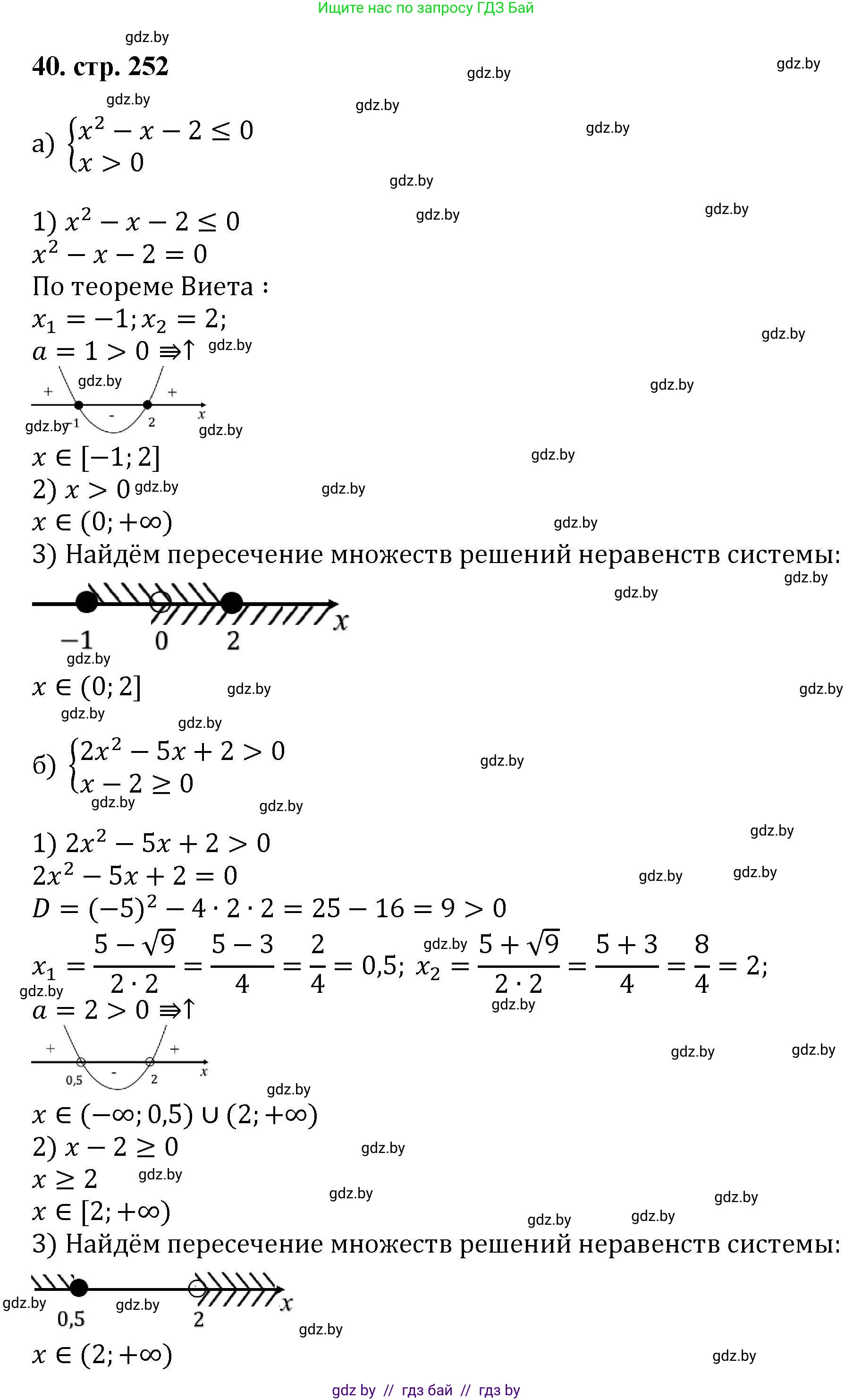
а) 1. Решим первое неравенство системы: $x^2 - x - 2 \le 0$.
Для этого найдем корни соответствующего квадратного уравнения $x^2 - x - 2 = 0$.
Используем формулу для корней квадратного уравнения: $x = \frac{-b \pm \sqrt{D}}{2a}$, где $D = b^2 - 4ac$.
Дискриминант $D = (-1)^2 - 4 \cdot 1 \cdot (-2) = 1 + 8 = 9$.
Корни уравнения: $x_1 = \frac{1 - \sqrt{9}}{2} = \frac{1 - 3}{2} = -1$ и $x_2 = \frac{1 + \sqrt{9}}{2} = \frac{1 + 3}{2} = 2$.
Графиком функции $y = x^2 - x - 2$ является парабола, ветви которой направлены вверх (так как коэффициент при $x^2$ равен 1, что больше 0). Следовательно, неравенство $x^2 - x - 2 \le 0$ выполняется на отрезке между корнями, включая сами корни.
Решение первого неравенства: $x \in [-1, 2]$.

2. Второе неравенство системы: $x > 0$. Его решение — это все числа больше нуля, то есть промежуток $x \in (0, +\infty)$.

3. Найдем пересечение (общую часть) решений обоих неравенств: $[-1, 2] \cap (0, +\infty)$.
Общей частью этих двух промежутков является интервал от 0 (не включая) до 2 (включая).

Ответ: $x \in (0, 2]$.


б) 1. Решим первое неравенство: $2x^2 - 5x + 2 > 0$.
Найдем корни уравнения $2x^2 - 5x + 2 = 0$.
$D = (-5)^2 - 4 \cdot 2 \cdot 2 = 25 - 16 = 9$.
$x_1 = \frac{5 - \sqrt{9}}{2 \cdot 2} = \frac{5 - 3}{4} = \frac{2}{4} = \frac{1}{2}$;
$x_2 = \frac{5 + \sqrt{9}}{2 \cdot 2} = \frac{5 + 3}{4} = \frac{8}{4} = 2$.
Ветви параболы $y = 2x^2 - 5x + 2$ направлены вверх ($a=2 > 0$), поэтому неравенство $2x^2 - 5x + 2 > 0$ выполняется для значений $x$ вне отрезка между корнями.
Решение первого неравенства: $x \in (-\infty, \frac{1}{2}) \cup (2, +\infty)$.

2. Решим второе неравенство: $x - 2 \ge 0 \Rightarrow x \ge 2$.
Решение второго неравенства: $x \in [2, +\infty)$.

3. Найдем пересечение решений: $((-\infty, \frac{1}{2}) \cup (2, +\infty)) \cap [2, +\infty)$.
Пересечением является промежуток, в котором выполняются оба условия. Это промежуток $x > 2$.

Ответ: $x \in (2, +\infty)$.


в) 1. Решим первое неравенство: $x^2 - 8x - 9 \ge 0$.
Найдем корни уравнения $x^2 - 8x - 9 = 0$.
По теореме Виета, сумма корней равна 8, а произведение равно -9. Корни: $x_1 = -1$, $x_2 = 9$.
Ветви параболы $y = x^2 - 8x - 9$ направлены вверх ($a=1 > 0$), поэтому неравенство $x^2 - 8x - 9 \ge 0$ выполняется при $x \le -1$ или $x \ge 9$.
Решение первого неравенства: $x \in (-\infty, -1] \cup [9, +\infty)$.

2. Решим второе неравенство: $x^2 \ge 4$.
Это неравенство равносильно $x^2 - 4 \ge 0$. Корни уравнения $x^2-4=0$ равны $x = \pm 2$.
Неравенство выполняется при $x \le -2$ или $x \ge 2$.
Решение второго неравенства: $x \in (-\infty, -2] \cup [2, +\infty)$.

3. Найдем пересечение решений: $((-\infty, -1] \cup [9, +\infty)) \cap ((-\infty, -2] \cup [2, +\infty))$.
Пересекая $(-\infty, -1]$ с $(-\infty, -2] \cup [2, +\infty)$, получаем $(-\infty, -2]$.
Пересекая $[9, +\infty)$ с $(-\infty, -2] \cup [2, +\infty)$, получаем $[9, +\infty)$.
Объединяя результаты, получаем итоговое решение.

Ответ: $x \in (-\infty, -2] \cup [9, +\infty)$.


г) 1. Решим первое неравенство: $2x^2 - 11x - 6 \le 0$.
Найдем корни уравнения $2x^2 - 11x - 6 = 0$.
$D = (-11)^2 - 4 \cdot 2 \cdot (-6) = 121 + 48 = 169 = 13^2$.
$x_1 = \frac{11 - 13}{4} = \frac{-2}{4} = -\frac{1}{2}$;
$x_2 = \frac{11 + 13}{4} = \frac{24}{4} = 6$.
Ветви параболы $y = 2x^2 - 11x - 6$ направлены вверх ($a=2 > 0$), поэтому неравенство $2x^2 - 11x - 6 \le 0$ выполняется на отрезке между корнями.
Решение первого неравенства: $x \in [-\frac{1}{2}, 6]$.

2. Решим второе неравенство: $x^2 - 6x \ge 0$.
Разложим на множители: $x(x - 6) \ge 0$.
Корни уравнения $x(x-6)=0$: $x=0$ и $x=6$.
Ветви параболы $y = x^2 - 6x$ направлены вверх ($a=1 > 0$), поэтому неравенство выполняется при $x \le 0$ или $x \ge 6$.
Решение второго неравенства: $x \in (-\infty, 0] \cup [6, +\infty)$.

3. Найдем пересечение решений: $[-\frac{1}{2}, 6] \cap ((-\infty, 0] \cup [6, +\infty))$.
Пересечение отрезка $[-\frac{1}{2}, 6]$ с промежутком $(-\infty, 0]$ дает отрезок $[-\frac{1}{2}, 0]$.
Пересечение отрезка $[-\frac{1}{2}, 6]$ с промежутком $[6, +\infty)$ дает одну точку $x=6$.
Объединяя эти результаты, получаем решение системы.

Ответ: $x \in [-\frac{1}{2}, 0] \cup \{6\}$.

Помогло решение? Оставьте отзыв в комментариях ниже.

Присоединяйтесь к Телеграм-группе @gdz_by_belarus

Присоединиться

Мы подготовили для вас ответ c подробным объяснением домашего задания по алгебре за 8 класс, для упражнения номер 40 расположенного на странице 252 к учебнику 2024 года издания для учащихся школ и гимназий.

Теперь на нашем сайте ГДЗ.ТОП вы всегда легко и бесплатно найдёте условие с правильным ответом на вопрос «Как решить ДЗ» и «Как сделать» задание по алгебре к упражнению №40 (с. 252), авторов: Арефьева (Ирина Глебовна), Пирютко (Ольга Николаевна), учебного пособия издательства Адукацыя i выхаванне.