Номер 54, страница 76 - гдз по алгебре 11 класс сборник задач Арефьева, Пирютко

Алгебра, 11 класс Сборник задач, авторы: Арефьева Ирина Глебовна, Пирютко Ольга Николаевна, издательство Народная асвета, Минск, 2020, белого цвета

Авторы: Арефьева И. Г., Пирютко О. Н.

Тип: Сборник задач

Издательство: Народная асвета

Год издания: 2020 - 2025

Уровень обучения: базовый и повышенный

Цвет обложки: белый с графиком

Допущено Министерством образования Республики Беларусь

Популярные ГДЗ в 11 классе

Глава 3. Логарифмическая функция. Параграф 9. Логарифмические уравнения - номер 54, страница 76.

№54 (с. 76)
Условие. №54 (с. 76)
скриншот условия
Алгебра, 11 класс Сборник задач, авторы: Арефьева Ирина Глебовна, Пирютко Ольга Николаевна, издательство Народная асвета, Минск, 2020, белого цвета, страница 76, номер 54, Условие

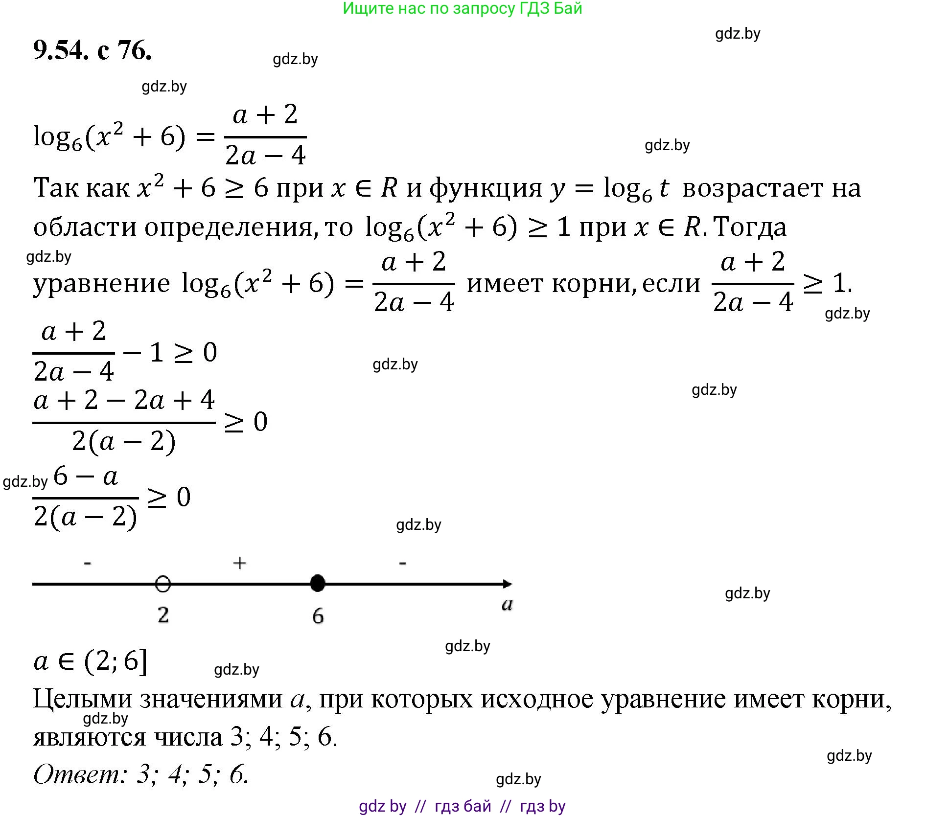
9.54. Найдите все целые значения $a$, при которых уравнение $\log_6 (x^2 + 6) = \frac{a+2}{2a-4}$ имеет корни.

Решение. №54 (с. 76)
Алгебра, 11 класс Сборник задач, авторы: Арефьева Ирина Глебовна, Пирютко Ольга Николаевна, издательство Народная асвета, Минск, 2020, белого цвета, страница 76, номер 54, Решение
Решение 2. №54 (с. 76)

Для того чтобы данное уравнение имело корни, необходимо, чтобы значение правой части принадлежало области значений левой части уравнения.

1. Найдем область значений левой части уравнения, то есть функции $f(x) = \log_6(x^2 + 6)$.

Выражение, стоящее под знаком логарифма, $x^2 + 6$, всегда положительно для любого действительного значения $x$, так как $x^2 \ge 0$, и, следовательно, $x^2 + 6 \ge 6$.

Поскольку основание логарифма $6 > 1$, логарифмическая функция $y = \log_6(t)$ является возрастающей. Это означает, что ее наименьшее значение достигается при наименьшем значении ее аргумента.

Наименьшее значение аргумента $x^2 + 6$ равно 6 (это значение достигается при $x=0$).

Следовательно, наименьшее значение левой части уравнения равно $\log_6(6) = 1$.

Таким образом, область значений функции $f(x) = \log_6(x^2 + 6)$ — это промежуток $[1, +\infty)$.

2. Уравнение будет иметь корни, если значение правой части принадлежит найденной области значений. Это приводит к следующему неравенству:

$\frac{a+2}{2a-4} \ge 1$

3. Решим это рациональное неравенство относительно параметра $a$.

Сначала определим область допустимых значений (ОДЗ) для параметра $a$. Знаменатель дроби не должен равняться нулю:

$2a - 4 \ne 0 \implies 2a \ne 4 \implies a \ne 2$.

Теперь преобразуем неравенство, перенеся 1 в левую часть:

$\frac{a+2}{2a-4} - 1 \ge 0$

Приведем левую часть к общему знаменателю:

$\frac{a+2 - (2a-4)}{2a-4} \ge 0$

$\frac{a+2 - 2a + 4}{2a-4} \ge 0$

$\frac{6-a}{2(a-2)} \ge 0$

Для решения этого неравенства используем метод интервалов. Найдем точки, в которых числитель или знаменатель обращаются в ноль:

  • Нуль числителя: $6-a=0 \implies a=6$. Эта точка включается в решение, так как неравенство нестрогое ($\ge$).
  • Нуль знаменателя: $a-2=0 \implies a=2$. Эта точка исключается из решения, так как она не входит в ОДЗ.

Отметим точки $a=2$ (выколотая) и $a=6$ (закрашенная) на числовой оси. Они разбивают ось на три интервала. Определим знак выражения $\frac{6-a}{2(a-2)}$ на каждом из них:

  • При $a > 6$ (например, $a=7$): $\frac{6-7}{2(7-2)} = \frac{-1}{10} < 0$.
  • При $2 < a < 6$ (например, $a=3$): $\frac{6-3}{2(3-2)} = \frac{3}{2} > 0$.
  • При $a < 2$ (например, $a=0$): $\frac{6-0}{2(0-2)} = \frac{6}{-4} < 0$.

Неравенство $\ge 0$ выполняется, когда выражение положительно или равно нулю. Это соответствует промежутку $a \in (2, 6]$.

4. По условию задачи требуется найти все целые значения $a$.

Целыми числами, принадлежащими промежутку $(2, 6]$, являются 3, 4, 5, 6.

Ответ: 3, 4, 5, 6.

Помогло решение? Оставьте отзыв в комментариях ниже.

Присоединяйтесь к Телеграм-группе @gdz_by_belarus

Присоединиться

Мы подготовили для вас ответ c подробным объяснением домашего задания по алгебре за 11 класс, для упражнения номер 54 расположенного на странице 76 к сборнику задач 2020 года издания для учащихся школ и гимназий.

Теперь на нашем сайте ГДЗ.ТОП вы всегда легко и бесплатно найдёте условие с правильным ответом на вопрос «Как решить ДЗ» и «Как сделать» задание по алгебре к упражнению №54 (с. 76), авторов: Арефьева (Ирина Глебовна), Пирютко (Ольга Николаевна), базовый и повышенный уровень обучения учебного пособия издательства Народная асвета.