Номер 1.390, страница 93 - гдз по алгебре 8 класс учебник Арефьева, Пирютко

Алгебра, 8 класс Учебник, авторы: Арефьева Ирина Глебовна, Пирютко Ольга Николаевна, издательство Адукацыя i выхаванне, Минск, 2024, бирюзового цвета

Авторы: Арефьева И. Г., Пирютко О. Н.

Тип: Учебник

Издательство: Адукацыя i выхаванне

Год издания: 2024 - 2025

Цвет обложки: бирюзовый с графиком

ISBN: ISBN 978-985-03-4081-8

Допущено Министерством образования Республики Беларусь

Популярные ГДЗ в 8 классе

Глава 1. Квадратные корни и их свойства. Действительные числа. Параграф 6. Системы и совокупности линейных неравенств с одной переменной. Решение двойных неравенств - номер 1.390, страница 93.

№1.390 (с. 93)
Условие. №1.390 (с. 93)
скриншот условия
Алгебра, 8 класс Учебник, авторы: Арефьева Ирина Глебовна, Пирютко Ольга Николаевна, издательство Адукацыя i выхаванне, Минск, 2024, бирюзового цвета, страница 93, номер 1.390, Условие

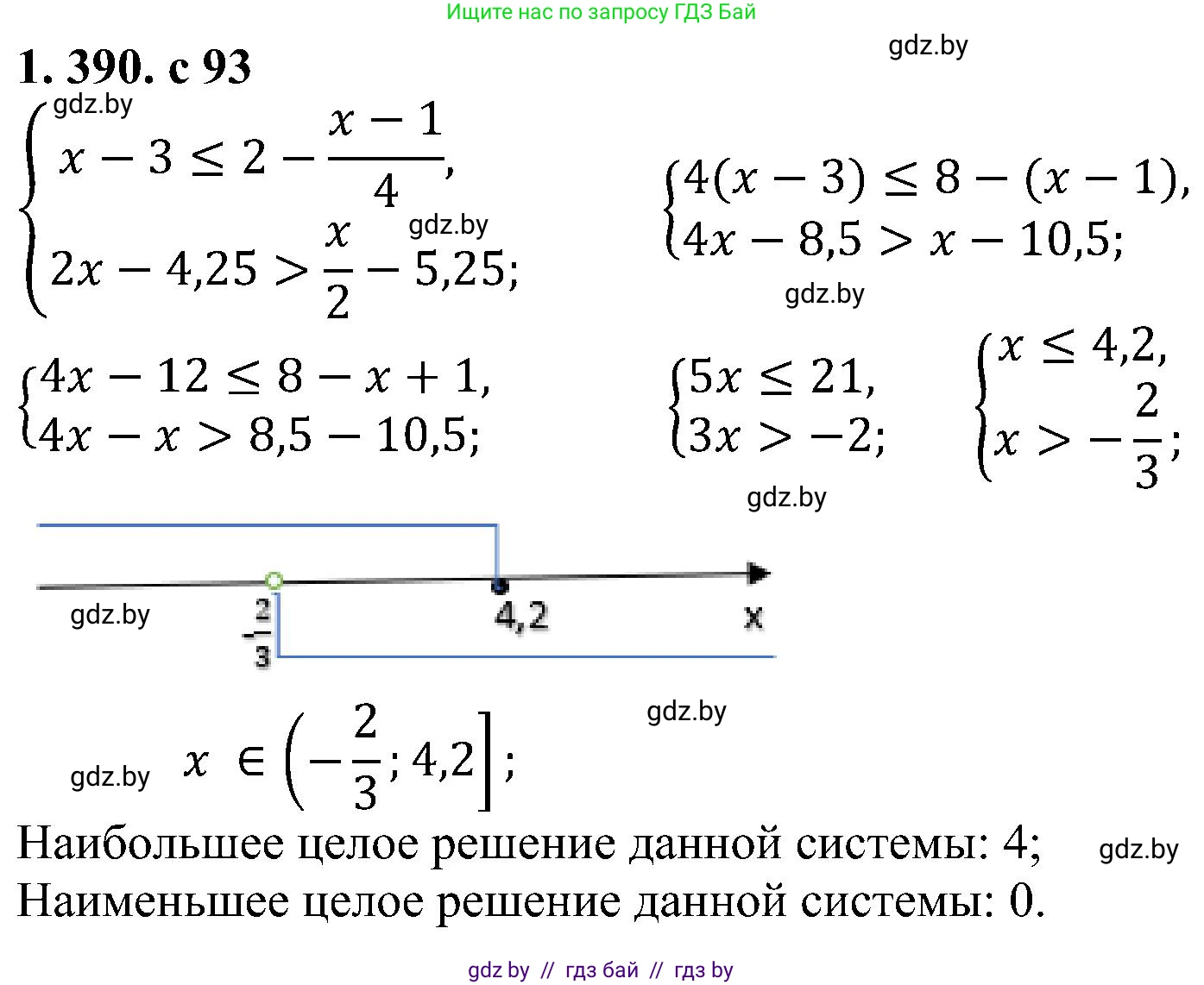
1.390. Найдите наибольшее и наименьшее целые решения системы неравенств $ \begin{cases} x - 3 \le 2 - \frac{x-1}{4}, \\ 2x - 4,25 > \frac{x}{2} - 5,25. \end{cases} $

Решение. №1.390 (с. 93)
Алгебра, 8 класс Учебник, авторы: Арефьева Ирина Глебовна, Пирютко Ольга Николаевна, издательство Адукацыя i выхаванне, Минск, 2024, бирюзового цвета, страница 93, номер 1.390, Решение
Решение 2. №1.390 (с. 93)

Для того чтобы найти наибольшее и наименьшее целые решения системы неравенств, необходимо решить каждое неравенство, найти их общее решение и затем выбрать из него требуемые целые числа.

1. Решение первого неравенства:

$x - 3 \le 2 - \frac{x-1}{4}$

Умножим обе части неравенства на 4, чтобы избавиться от дроби:

$4 \cdot (x - 3) \le 4 \cdot 2 - 4 \cdot \frac{x-1}{4}$

$4x - 12 \le 8 - (x-1)$

$4x - 12 \le 8 - x + 1$

$4x - 12 \le 9 - x$

Соберем все слагаемые с $x$ в левой части, а свободные члены — в правой:

$4x + x \le 9 + 12$

$5x \le 21$

$x \le \frac{21}{5}$

Представим неправильную дробь в виде смешанного числа, выделив целую часть:

$x \le 4\frac{1}{5}$

2. Решение второго неравенства:

$2x - 4,25 > \frac{x}{2} - 5,25$

Умножим обе части неравенства на 4, чтобы избавиться от дробей и десятичных знаков (учитывая, что $0,25 = \frac{1}{4}$):

$4 \cdot (2x - 4,25) > 4 \cdot \frac{x}{2} - 4 \cdot 5,25$

$8x - 17 > 2x - 21$

Соберем все слагаемые с $x$ в левой части, а свободные члены — в правой:

$8x - 2x > -21 + 17$

$6x > -4$

$x > -\frac{4}{6}$

Сократим дробь:

$x > -\frac{2}{3}$

3. Нахождение решения системы:

Мы получили два условия для $x$:

$\begin{cases} x \le 4\frac{1}{5} \\ x > -\frac{2}{3} \end{cases}$

Общим решением системы является промежуток $(-\frac{2}{3}; 4\frac{1}{5}]$.

4. Определение целых решений:

Найдем все целые числа, которые находятся в данном промежутке. Это числа, которые больше $-\frac{2}{3}$ (приблизительно -0.67) и меньше или равны $4\frac{1}{5}$ (4.2).

Целые решения: {0, 1, 2, 3, 4}.

Из этого множества целых решений выбираем наибольшее и наименьшее.

Наименьшее целое решение: Ответ: 0

Наибольшее целое решение: Ответ: 4

Помогло решение? Оставьте отзыв в комментариях ниже.

Присоединяйтесь к Телеграм-группе @gdz_by_belarus

Присоединиться

Мы подготовили для вас ответ c подробным объяснением домашего задания по алгебре за 8 класс, для упражнения номер 1.390 расположенного на странице 93 к учебнику 2024 года издания для учащихся школ и гимназий.

Теперь на нашем сайте ГДЗ.ТОП вы всегда легко и бесплатно найдёте условие с правильным ответом на вопрос «Как решить ДЗ» и «Как сделать» задание по алгебре к упражнению №1.390 (с. 93), авторов: Арефьева (Ирина Глебовна), Пирютко (Ольга Николаевна), учебного пособия издательства Адукацыя i выхаванне.