Номер 2.184, страница 137 - гдз по алгебре 8 класс учебник Арефьева, Пирютко

Алгебра, 8 класс Учебник, авторы: Арефьева Ирина Глебовна, Пирютко Ольга Николаевна, издательство Адукацыя i выхаванне, Минск, 2024, бирюзового цвета

Авторы: Арефьева И. Г., Пирютко О. Н.

Тип: Учебник

Издательство: Адукацыя i выхаванне

Год издания: 2024 - 2025

Цвет обложки: бирюзовый с графиком

ISBN: ISBN 978-985-03-4081-8

Допущено Министерством образования Республики Беларусь

Популярные ГДЗ в 8 классе

Глава 2. Квадратные уравнения. Параграф 11. Решение текстовых задач с помощью квадратных уравнений - номер 2.184, страница 137.

№2.184 (с. 137)
Условие. №2.184 (с. 137)
скриншот условия
Алгебра, 8 класс Учебник, авторы: Арефьева Ирина Глебовна, Пирютко Ольга Николаевна, издательство Адукацыя i выхаванне, Минск, 2024, бирюзового цвета, страница 137, номер 2.184, Условие

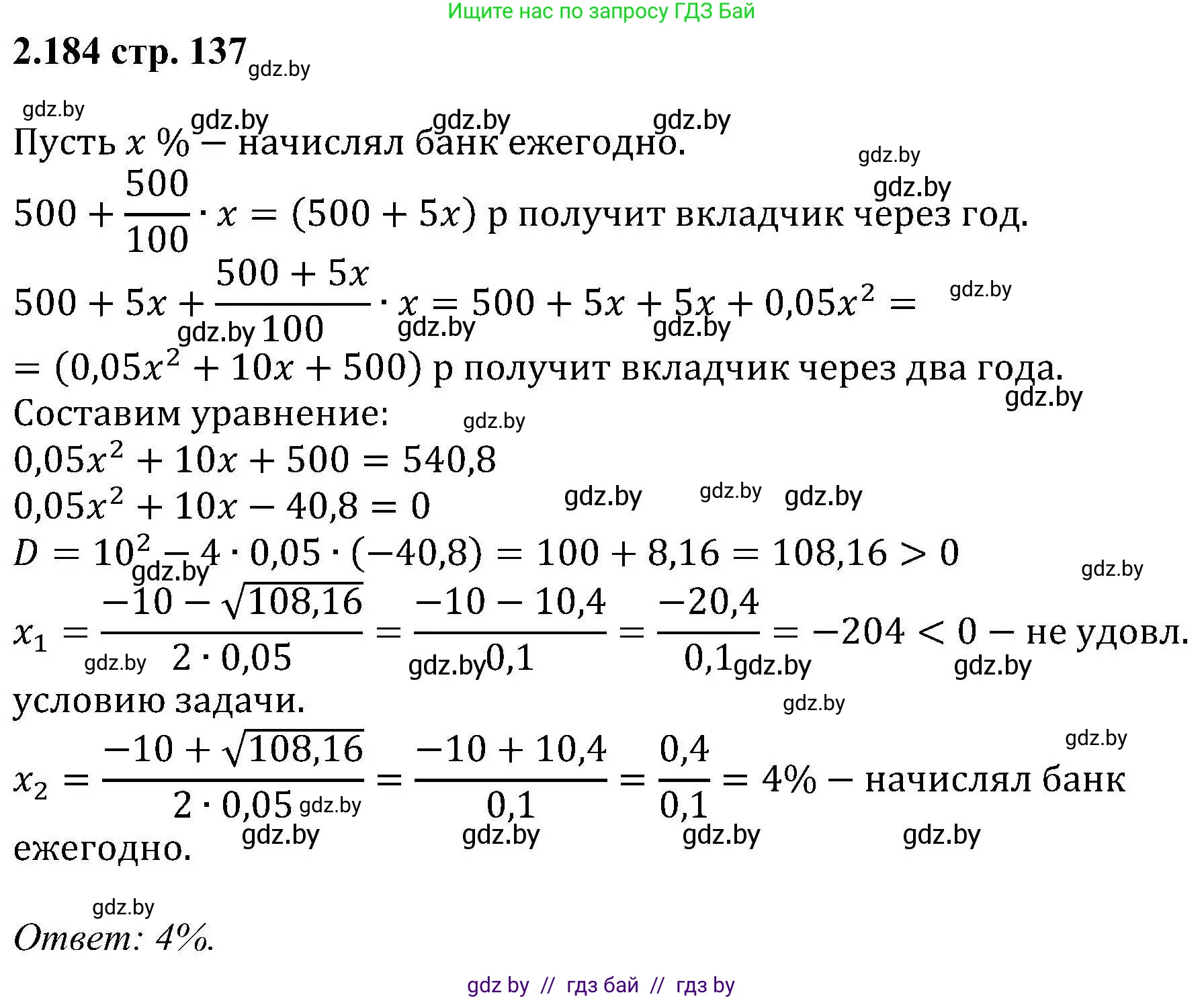
2.184. Положив в банк 500 р., вкладчик через два года получил 540,8 р. Какой процент начислял банк ежегодно?

Решение. №2.184 (с. 137)
Алгебра, 8 класс Учебник, авторы: Арефьева Ирина Глебовна, Пирютко Ольга Николаевна, издательство Адукацыя i выхаванне, Минск, 2024, бирюзового цвета, страница 137, номер 2.184, Решение
Решение 2. №2.184 (с. 137)

Данная задача решается с помощью формулы сложных процентов. Так как проценты начисляются ежегодно, это означает, что каждый год процент начисляется на сумму, которая уже включает в себя проценты за предыдущие годы.

Формула для расчета конечной суммы при сложных процентах:

$A = P(1 + r)^t$

где:

  • $A$ — конечная сумма, которую получил вкладчик (540,8 р.).
  • $P$ — первоначальная сумма вклада (500 р.).
  • $r$ — годовая процентная ставка, выраженная в долях (искомая величина).
  • $t$ — количество лет, на которые сделан вклад (2 года).

Подставим известные значения в формулу, чтобы составить уравнение:

$540,8 = 500 \cdot (1 + r)^2$

Теперь решим это уравнение, чтобы найти значение $r$.

1. Разделим обе части уравнения на 500:

$(1 + r)^2 = \frac{540,8}{500}$

$(1 + r)^2 = 1,0816$

2. Чтобы найти $(1 + r)$, извлечем квадратный корень из обеих частей уравнения. Поскольку процентная ставка не может быть отрицательной, мы рассматриваем только положительное значение корня.

$1 + r = \sqrt{1,0816}$

Можно заметить, что $1,04^2 = 1,0816$. Следовательно:

$1 + r = 1,04$

3. Вычтем 1 из обеих частей, чтобы найти $r$:

$r = 1,04 - 1$

$r = 0,04$

4. Мы нашли процентную ставку в долях. Чтобы перевести ее в проценты, нужно умножить на 100:

$p = r \cdot 100\% = 0,04 \cdot 100\% = 4\%$

Ответ: банк ежегодно начислял 4%.

Помогло решение? Оставьте отзыв в комментариях ниже.

Присоединяйтесь к Телеграм-группе @gdz_by_belarus

Присоединиться

Мы подготовили для вас ответ c подробным объяснением домашего задания по алгебре за 8 класс, для упражнения номер 2.184 расположенного на странице 137 к учебнику 2024 года издания для учащихся школ и гимназий.

Теперь на нашем сайте ГДЗ.ТОП вы всегда легко и бесплатно найдёте условие с правильным ответом на вопрос «Как решить ДЗ» и «Как сделать» задание по алгебре к упражнению №2.184 (с. 137), авторов: Арефьева (Ирина Глебовна), Пирютко (Ольга Николаевна), учебного пособия издательства Адукацыя i выхаванне.