Номер 3.157, страница 197 - гдз по алгебре 8 класс учебник Арефьева, Пирютко

Алгебра, 8 класс Учебник, авторы: Арефьева Ирина Глебовна, Пирютко Ольга Николаевна, издательство Адукацыя i выхаванне, Минск, 2024, бирюзового цвета

Авторы: Арефьева И. Г., Пирютко О. Н.

Тип: Учебник

Издательство: Адукацыя i выхаванне

Год издания: 2024 - 2025

Цвет обложки: бирюзовый с графиком

ISBN: ISBN 978-985-03-4081-8

Допущено Министерством образования Республики Беларусь

Популярные ГДЗ в 8 классе

Глава 3. Квадратичная функция. Параграф 15. Квадратные неравенства - номер 3.157, страница 197.

№3.157 (с. 197)
Условие. №3.157 (с. 197)
скриншот условия
Алгебра, 8 класс Учебник, авторы: Арефьева Ирина Глебовна, Пирютко Ольга Николаевна, издательство Адукацыя i выхаванне, Минск, 2024, бирюзового цвета, страница 197, номер 3.157, Условие

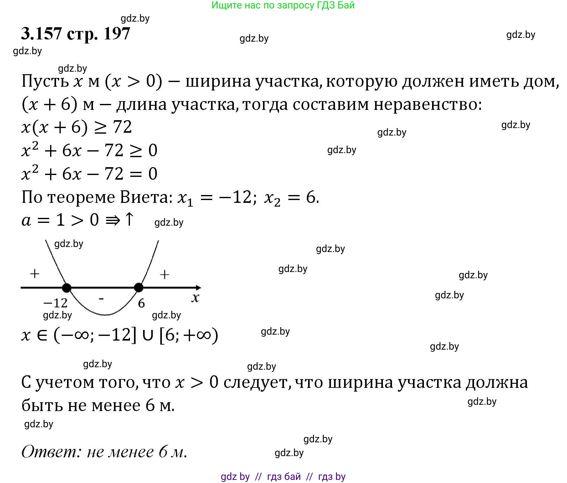
3.157. На дачном участке планируется построить одноэтажный дом прямоугольной формы, длина которого на 6 м больше ширины. Найдите, какую ширину должен иметь дом, чтобы его площадь была не менее $72 \text{ м}^2$.

Решение. №3.157 (с. 197)
Алгебра, 8 класс Учебник, авторы: Арефьева Ирина Глебовна, Пирютко Ольга Николаевна, издательство Адукацыя i выхаванне, Минск, 2024, бирюзового цвета, страница 197, номер 3.157, Решение
Решение 2. №3.157 (с. 197)

Пусть ширина дома равна $x$ м. Согласно условию, длина дома на 6 м больше ширины, следовательно, длина равна $(x + 6)$ м. Так как ширина является физической величиной, она должна быть положительной, то есть $x > 0$.

Площадь $S$ прямоугольного дома вычисляется как произведение его длины на ширину:

$S = x(x + 6)$

По условию задачи, площадь дома должна быть не менее 72 м². Запишем это в виде неравенства:

$x(x + 6) \ge 72$

Для решения этого неравенства раскроем скобки и перенесем все члены в левую часть:

$x^2 + 6x - 72 \ge 0$

Теперь решим полученное квадратное неравенство. Сначала найдем корни соответствующего квадратного уравнения $x^2 + 6x - 72 = 0$ с помощью дискриминанта.

Дискриминант $D$ вычисляется по формуле $D = b^2 - 4ac$:

$D = 6^2 - 4 \cdot 1 \cdot (-72) = 36 + 288 = 324$

Корни уравнения находятся по формуле $x = \frac{-b \pm \sqrt{D}}{2a}$:

$x_1 = \frac{-6 - \sqrt{324}}{2 \cdot 1} = \frac{-6 - 18}{2} = \frac{-24}{2} = -12$

$x_2 = \frac{-6 + \sqrt{324}}{2 \cdot 1} = \frac{-6 + 18}{2} = \frac{12}{2} = 6$

Графиком функции $y = x^2 + 6x - 72$ является парабола, ветви которой направлены вверх. Значения функции неотрицательны ($y \ge 0$) при $x \le -12$ и при $x \ge 6$.

Так как ширина дома $x$ должна быть положительным числом ($x > 0$), то из двух полученных промежутков $(-\infty; -12]$ и $[6; +\infty)$ нам подходит только тот, который содержит положительные значения.

Следовательно, $x \ge 6$.

Ответ: ширина дома должна быть не менее 6 м.

Помогло решение? Оставьте отзыв в комментариях ниже.

Присоединяйтесь к Телеграм-группе @gdz_by_belarus

Присоединиться

Мы подготовили для вас ответ c подробным объяснением домашего задания по алгебре за 8 класс, для упражнения номер 3.157 расположенного на странице 197 к учебнику 2024 года издания для учащихся школ и гимназий.

Теперь на нашем сайте ГДЗ.ТОП вы всегда легко и бесплатно найдёте условие с правильным ответом на вопрос «Как решить ДЗ» и «Как сделать» задание по алгебре к упражнению №3.157 (с. 197), авторов: Арефьева (Ирина Глебовна), Пирютко (Ольга Николаевна), учебного пособия издательства Адукацыя i выхаванне.