Номер 3.19, страница 166 - гдз по алгебре 8 класс учебник Арефьева, Пирютко

Алгебра, 8 класс Учебник, авторы: Арефьева Ирина Глебовна, Пирютко Ольга Николаевна, издательство Адукацыя i выхаванне, Минск, 2024, бирюзового цвета

Авторы: Арефьева И. Г., Пирютко О. Н.

Тип: Учебник

Издательство: Адукацыя i выхаванне

Год издания: 2024 - 2025

Цвет обложки: бирюзовый с графиком

ISBN: ISBN 978-985-03-4081-8

Допущено Министерством образования Республики Беларусь

Популярные ГДЗ в 8 классе

Глава 3. Квадратичная функция. Параграф 13. Квадратичная функция и ее свойства - номер 3.19, страница 166.

№3.19 (с. 166)
Условие. №3.19 (с. 166)
скриншот условия
Алгебра, 8 класс Учебник, авторы: Арефьева Ирина Глебовна, Пирютко Ольга Николаевна, издательство Адукацыя i выхаванне, Минск, 2024, бирюзового цвета, страница 166, номер 3.19, Условие

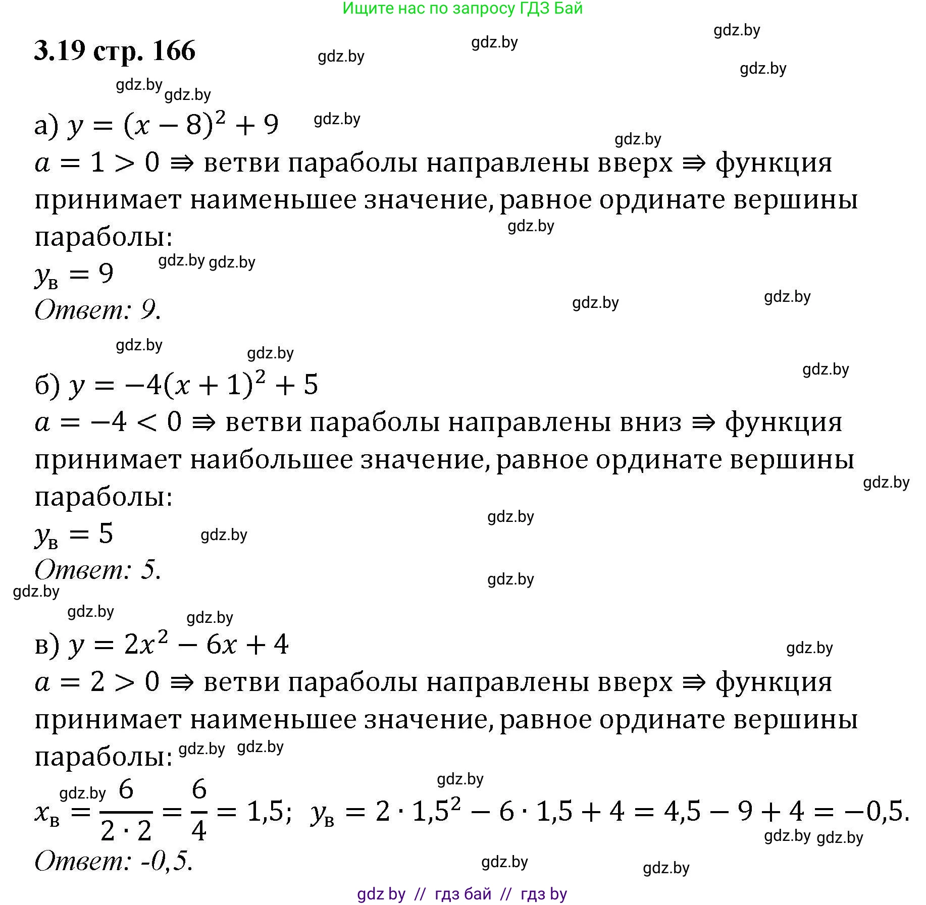
3.19. Найдите наименьшее (наибольшее) значение функции:

a) $y = (x - 8)^2 + 9;$

б) $y = -4(x + 1)^2 + 5;$

в) $y = 2x^2 - 6x + 4;$

г) $y = -x^2 + 4x - 3;$

д) $y = (x + 8)(x - 4);$

е) $y = -3(x - 1)(x + 5).$

Решение. №3.19 (с. 166)
Алгебра, 8 класс Учебник, авторы: Арефьева Ирина Глебовна, Пирютко Ольга Николаевна, издательство Адукацыя i выхаванне, Минск, 2024, бирюзового цвета, страница 166, номер 3.19, Решение Алгебра, 8 класс Учебник, авторы: Арефьева Ирина Глебовна, Пирютко Ольга Николаевна, издательство Адукацыя i выхаванне, Минск, 2024, бирюзового цвета, страница 166, номер 3.19, Решение (продолжение 2)
Решение 2. №3.19 (с. 166)

а) Функция $y = (x - 8)^2 + 9$ является квадратичной. Её график — парабола, ветви которой направлены вверх, так как коэффициент при квадрате скобки положителен ($a=1 > 0$). Следовательно, функция имеет наименьшее значение.
Функция уже представлена в виде $y = a(x - h)^2 + k$, где $(h; k)$ — координаты вершины параболы. В данном случае, вершина находится в точке $(8; 9)$.
Наименьшее значение функции равно ординате (координате y) вершины.
$y_{наим} = 9$.
Ответ: 9.

б) Функция $y = -4(x + 1)^2 + 5$ является квадратичной. Её график — парабола, ветви которой направлены вниз, так как коэффициент при квадрате скобки отрицателен ($a=-4 < 0$). Следовательно, функция имеет наибольшее значение.
Функция представлена в виде $y = a(x - h)^2 + k$. Перепишем её как $y = -4(x - (-1))^2 + 5$. Вершина параболы находится в точке $(-1; 5)$.
Наибольшее значение функции равно ординате вершины.
$y_{наиб} = 5$.
Ответ: 5.

в) Функция $y = 2x^2 - 6x + 4$ является квадратичной. Её график — парабола с ветвями, направленными вверх ($a=2 > 0$), поэтому она имеет наименьшее значение в своей вершине.
Найдем координаты вершины параболы $(x_v, y_v)$ по формулам:
Абсцисса вершины: $x_v = \frac{-b}{2a} = \frac{-(-6)}{2 \cdot 2} = \frac{6}{4} = \frac{3}{2}$.
Ордината вершины (искомое наименьшее значение): $y_v = 2\left(\frac{3}{2}\right)^2 - 6\left(\frac{3}{2}\right) + 4 = 2\left(\frac{9}{4}\right) - 9 + 4 = \frac{9}{2} - 5 = 4.5 - 5 = -0.5 = -\frac{1}{2}$.
$y_{наим} = -\frac{1}{2}$.
Ответ: $-\frac{1}{2}$.

г) Функция $y = -x^2 + 4x - 3$ является квадратичной. Её график — парабола с ветвями, направленными вниз ($a=-1 < 0$), поэтому она имеет наибольшее значение в своей вершине.
Найдем координаты вершины:
Абсцисса вершины: $x_v = \frac{-b}{2a} = \frac{-4}{2 \cdot (-1)} = \frac{-4}{-2} = 2$.
Ордината вершины (искомое наибольшее значение): $y_v = -(2)^2 + 4(2) - 3 = -4 + 8 - 3 = 1$.
$y_{наиб} = 1$.
Ответ: 1.

д) Функция $y = (x + 8)(x - 4)$. Раскроем скобки, чтобы привести к стандартному виду $y = ax^2+bx+c$:
$y = x^2 - 4x + 8x - 32 = x^2 + 4x - 32$.
Это парабола с ветвями, направленными вверх ($a=1 > 0$), значит, она имеет наименьшее значение в своей вершине.
Абсцисса вершины: $x_v = \frac{-b}{2a} = \frac{-4}{2 \cdot 1} = -2$.
Ордината вершины (наименьшее значение): $y_v = (-2)^2 + 4(-2) - 32 = 4 - 8 - 32 = -36$.
Альтернативный способ: абсцисса вершины параболы, заданной в виде $y = a(x - x_1)(x - x_2)$, находится как среднее арифметическое корней: $x_v = \frac{x_1 + x_2}{2}$. Корни $x_1 = -8$ и $x_2 = 4$. $x_v = \frac{-8 + 4}{2} = \frac{-4}{2} = -2$. Подставим $x_v$ в исходную функцию: $y_v = (-2 + 8)(-2 - 4) = (6)(-6) = -36$.
$y_{наим} = -36$.
Ответ: -36.

е) Функция $y = -3(x - 1)(x + 5)$. Это парабола, коэффициент при $x^2$ будет равен $-3$ ($a < 0$), поэтому ветви направлены вниз и функция имеет наибольшее значение.
Найдем абсциссу вершины как среднее арифметическое корней $x_1 = 1$ и $x_2 = -5$:
$x_v = \frac{1 + (-5)}{2} = \frac{-4}{2} = -2$.
Подставим значение $x_v$ в функцию, чтобы найти ординату вершины (наибольшее значение):
$y_v = -3(-2 - 1)(-2 + 5) = -3(-3)(3) = 27$.
$y_{наиб} = 27$.
Ответ: 27.

Помогло решение? Оставьте отзыв в комментариях ниже.

Присоединяйтесь к Телеграм-группе @gdz_by_belarus

Присоединиться

Мы подготовили для вас ответ c подробным объяснением домашего задания по алгебре за 8 класс, для упражнения номер 3.19 расположенного на странице 166 к учебнику 2024 года издания для учащихся школ и гимназий.

Теперь на нашем сайте ГДЗ.ТОП вы всегда легко и бесплатно найдёте условие с правильным ответом на вопрос «Как решить ДЗ» и «Как сделать» задание по алгебре к упражнению №3.19 (с. 166), авторов: Арефьева (Ирина Глебовна), Пирютко (Ольга Николаевна), учебного пособия издательства Адукацыя i выхаванне.