Номер 4.82, страница 221 - гдз по алгебре 9 класс учебник Арефьева, Пирютко

Алгебра, 9 класс Учебник, авторы: Арефьева Ирина Глебовна, Пирютко Ольга Николаевна, издательство Народная асвета, Минск, 2019, голубого цвета

Авторы: Арефьева И. Г., Пирютко О. Н.

Тип: Учебник

Издательство: Народная асвета

Год издания: 2019 - 2025

Цвет обложки: голубой, синий с графиком

ISBN: 978-985-03-3077-2

Допущено Министерством образования Республики Беларусь

Популярные ГДЗ в 9 классе

Глава 4. Прогрессии. Параграф 15. Арифметическая прогрессия - номер 4.82, страница 221.

№4.82 (с. 221)
Условие. №4.82 (с. 221)
скриншот условия
Алгебра, 9 класс Учебник, авторы: Арефьева Ирина Глебовна, Пирютко Ольга Николаевна, издательство Народная асвета, Минск, 2019, голубого цвета, страница 221, номер 4.82, Условие

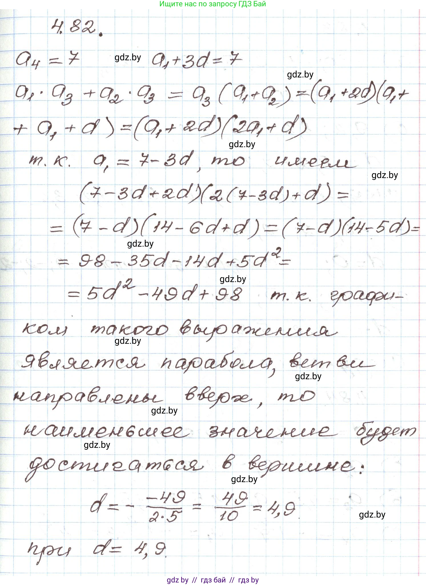
4.82*. В арифметической прогрессии $a_4 = 7$. При каком значении разности прогрессии значение суммы $a_1 \cdot a_3 + a_2 \cdot a_3$ будет наименьшим?

Решение. №4.82 (с. 221)
Алгебра, 9 класс Учебник, авторы: Арефьева Ирина Глебовна, Пирютко Ольга Николаевна, издательство Народная асвета, Минск, 2019, голубого цвета, страница 221, номер 4.82, Решение
Решение 2. №4.82 (с. 221)

Пусть $d$ — разность арифметической прогрессии. Формула n-го члена арифметической прогрессии: $a_n = a_1 + (n-1)d$.

Из условия задачи известно, что $a_4 = 7$. Подставим это значение в формулу:

$a_4 = a_1 + (4-1)d = a_1 + 3d = 7$

Из этого уравнения выразим первый член прогрессии $a_1$ через разность $d$:

$a_1 = 7 - 3d$

Теперь выразим члены $a_2$ и $a_3$ через $d$, используя найденное выражение для $a_1$:

  • $a_2 = a_1 + d = (7 - 3d) + d = 7 - 2d$
  • $a_3 = a_1 + 2d = (7 - 3d) + 2d = 7 - d$

Нам нужно найти, при каком значении $d$ сумма $S = a_1 \cdot a_3 + a_2 \cdot a_3$ будет наименьшей. Подставим полученные выражения в формулу для суммы. Для удобства вынесем $a_3$ за скобки:

$S = (a_1 + a_2) \cdot a_3$

$S(d) = ((7 - 3d) + (7 - 2d)) \cdot (7 - d) = (14 - 5d)(7 - d)$

Раскроем скобки, чтобы получить функцию от $d$:

$S(d) = 14 \cdot 7 - 14 \cdot d - 5d \cdot 7 + 5d \cdot d$

$S(d) = 98 - 14d - 35d + 5d^2$

$S(d) = 5d^2 - 49d + 98$

Эта функция является квадратичной параболой $S(d) = ad^2 + bd + c$ с коэффициентами $a=5$, $b=-49$, $c=98$. Так как коэффициент $a=5 > 0$, ветви параболы направлены вверх, и она имеет точку минимума.

Минимальное значение достигается в вершине параболы, абсцисса которой находится по формуле $d_0 = -\frac{b}{2a}$.

Вычислим это значение для $d$:

$d = -\frac{-49}{2 \cdot 5} = \frac{49}{10}$

При каком значении разности прогрессии значение суммы $a_1 \cdot a_3 + a_2 \cdot a_3$ будет наименьшим? Ответ: $4\frac{9}{10}$

Помогло решение? Оставьте отзыв в комментариях ниже.

Присоединяйтесь к Телеграм-группе @gdz_by_belarus

Присоединиться

Мы подготовили для вас ответ c подробным объяснением домашего задания по алгебре за 9 класс, для упражнения номер 4.82 расположенного на странице 221 к учебнику 2019 года издания для учащихся школ и гимназий.

Теперь на нашем сайте ГДЗ.ТОП вы всегда легко и бесплатно найдёте условие с правильным ответом на вопрос «Как решить ДЗ» и «Как сделать» задание по алгебре к упражнению №4.82 (с. 221), авторов: Арефьева (Ирина Глебовна), Пирютко (Ольга Николаевна), учебного пособия издательства Народная асвета.