Номер 1.206, страница 58 - гдз по алгебре 8 класс учебник Арефьева, Пирютко

Алгебра, 8 класс Учебник, авторы: Арефьева Ирина Глебовна, Пирютко Ольга Николаевна, издательство Адукацыя i выхаванне, Минск, 2024, бирюзового цвета

Авторы: Арефьева И. Г., Пирютко О. Н.

Тип: Учебник

Издательство: Адукацыя i выхаванне

Год издания: 2024 - 2025

Цвет обложки: бирюзовый с графиком

ISBN: ISBN 978-985-03-4081-8

Допущено Министерством образования Республики Беларусь

Популярные ГДЗ в 8 классе

Глава 1. Квадратные корни и их свойства. Действительные числа. Параграф 4. Применение свойств квадратных корней - номер 1.206, страница 58.

№1.206 (с. 58)
Условие. №1.206 (с. 58)
скриншот условия
Алгебра, 8 класс Учебник, авторы: Арефьева Ирина Глебовна, Пирютко Ольга Николаевна, издательство Адукацыя i выхаванне, Минск, 2024, бирюзового цвета, страница 58, номер 1.206, Условие

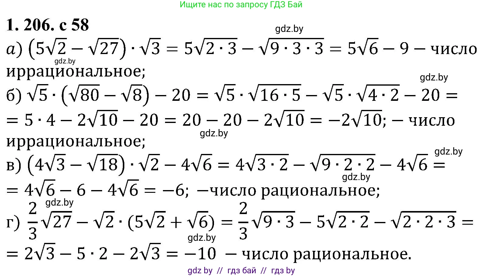
1.206. Определите, рациональным или иррациональным числом является значение выражения:

a) $ (5\sqrt{2} - \sqrt{27}) \cdot \sqrt{3}; $

б) $ \sqrt{5} \cdot (\sqrt{80} - \sqrt{8}) - 20; $

в) $ (4\sqrt{3} - \sqrt{18}) \cdot \sqrt{2} - 4\sqrt{6}; $

г) $ \frac{2}{3}\sqrt{27} - \sqrt{2} \cdot (5\sqrt{2} + \sqrt{6}). $

Решение. №1.206 (с. 58)
Алгебра, 8 класс Учебник, авторы: Арефьева Ирина Глебовна, Пирютко Ольга Николаевна, издательство Адукацыя i выхаванне, Минск, 2024, бирюзового цвета, страница 58, номер 1.206, Решение
Решение 2. №1.206 (с. 58)

Для определения, является ли значение выражения рациональным или иррациональным числом, необходимо упростить каждое выражение. Напомним, что рациональное число — это число, которое можно представить в виде дроби $p/q$, где $p$ — целое число, а $q$ — натуральное. Иррациональное число — это действительное число, которое не является рациональным.

а) $(5\sqrt{2} - \sqrt{27}) \cdot \sqrt{3}$

Сначала упростим выражение в скобках. Корень из 27 можно представить как:

$\sqrt{27} = \sqrt{9 \cdot 3} = \sqrt{9} \cdot \sqrt{3} = 3\sqrt{3}$

Подставим это значение обратно в исходное выражение:

$(5\sqrt{2} - 3\sqrt{3}) \cdot \sqrt{3}$

Теперь раскроем скобки, умножив каждый член на $\sqrt{3}$:

$5\sqrt{2} \cdot \sqrt{3} - 3\sqrt{3} \cdot \sqrt{3} = 5\sqrt{2 \cdot 3} - 3\sqrt{3 \cdot 3} = 5\sqrt{6} - 3\sqrt{9} = 5\sqrt{6} - 3 \cdot 3 = 5\sqrt{6} - 9$

Число $\sqrt{6}$ является иррациональным, так как 6 не является полным квадратом. Разность иррационального числа ($5\sqrt{6}$) и рационального числа (9) является иррациональным числом.

Ответ: значение выражения равно $5\sqrt{6} - 9$, это иррациональное число.

б) $\sqrt{5} \cdot (\sqrt{80} - \sqrt{8}) - 20$

Упростим корни в скобках:

$\sqrt{80} = \sqrt{16 \cdot 5} = 4\sqrt{5}$

$\sqrt{8} = \sqrt{4 \cdot 2} = 2\sqrt{2}$

Подставим упрощенные значения в выражение:

$\sqrt{5} \cdot (4\sqrt{5} - 2\sqrt{2}) - 20$

Раскроем скобки:

$\sqrt{5} \cdot 4\sqrt{5} - \sqrt{5} \cdot 2\sqrt{2} - 20 = 4(\sqrt{5} \cdot \sqrt{5}) - 2(\sqrt{5} \cdot \sqrt{2}) - 20 = 4 \cdot 5 - 2\sqrt{10} - 20 = 20 - 2\sqrt{10} - 20$

Сократим подобные члены:

$20 - 20 - 2\sqrt{10} = -2\sqrt{10}$

Число $\sqrt{10}$ является иррациональным. Произведение иррационального числа на ненулевое рациональное (-2) является иррациональным числом.

Ответ: значение выражения равно $-2\sqrt{10}$, это иррациональное число.

в) $(4\sqrt{3} - \sqrt{18}) \cdot \sqrt{2} - 4\sqrt{6}$

Упростим корень $\sqrt{18}$:

$\sqrt{18} = \sqrt{9 \cdot 2} = 3\sqrt{2}$

Подставим в выражение:

$(4\sqrt{3} - 3\sqrt{2}) \cdot \sqrt{2} - 4\sqrt{6}$

Раскроем скобки:

$4\sqrt{3} \cdot \sqrt{2} - 3\sqrt{2} \cdot \sqrt{2} - 4\sqrt{6} = 4\sqrt{6} - 3 \cdot 2 - 4\sqrt{6} = 4\sqrt{6} - 6 - 4\sqrt{6}$

Сократим подобные члены:

$(4\sqrt{6} - 4\sqrt{6}) - 6 = -6$

Число -6 является целым, а значит, и рациональным числом.

Ответ: значение выражения равно $-6$, это рациональное число.

г) $\frac{2}{3}\sqrt{27} - \sqrt{2} \cdot (5\sqrt{2} + \sqrt{6})$

Упростим первое слагаемое. $\sqrt{27} = 3\sqrt{3}$:

$\frac{2}{3}\sqrt{27} = \frac{2}{3} \cdot 3\sqrt{3} = 2\sqrt{3}$

Теперь раскроем скобки во втором слагаемом:

$-\sqrt{2} \cdot (5\sqrt{2} + \sqrt{6}) = -(\sqrt{2} \cdot 5\sqrt{2} + \sqrt{2} \cdot \sqrt{6}) = -(5 \cdot 2 + \sqrt{12}) = -(10 + \sqrt{4 \cdot 3}) = -(10 + 2\sqrt{3}) = -10 - 2\sqrt{3}$

Объединим обе части выражения:

$2\sqrt{3} + (-10 - 2\sqrt{3}) = 2\sqrt{3} - 10 - 2\sqrt{3}$

Сократим подобные члены:

$(2\sqrt{3} - 2\sqrt{3}) - 10 = -10$

Число -10 является целым, а значит, и рациональным числом.

Ответ: значение выражения равно $-10$, это рациональное число.

Помогло решение? Оставьте отзыв в комментариях ниже.

Присоединяйтесь к Телеграм-группе @gdz_by_belarus

Присоединиться

Мы подготовили для вас ответ c подробным объяснением домашего задания по алгебре за 8 класс, для упражнения номер 1.206 расположенного на странице 58 к учебнику 2024 года издания для учащихся школ и гимназий.

Теперь на нашем сайте ГДЗ.ТОП вы всегда легко и бесплатно найдёте условие с правильным ответом на вопрос «Как решить ДЗ» и «Как сделать» задание по алгебре к упражнению №1.206 (с. 58), авторов: Арефьева (Ирина Глебовна), Пирютко (Ольга Николаевна), учебного пособия издательства Адукацыя i выхаванне.