Номер 40, страница 33 - гдз по алгебре 11 класс сборник задач Арефьева, Пирютко

Алгебра, 11 класс Сборник задач, авторы: Арефьева Ирина Глебовна, Пирютко Ольга Николаевна, издательство Народная асвета, Минск, 2020, белого цвета

Авторы: Арефьева И. Г., Пирютко О. Н.

Тип: Сборник задач

Издательство: Народная асвета

Год издания: 2020 - 2025

Уровень обучения: базовый и повышенный

Цвет обложки: белый с графиком

Допущено Министерством образования Республики Беларусь

Популярные ГДЗ в 11 классе

Глава 2. Показательная функция. Параграф 5. Показательные уравнения - номер 40, страница 33.

№40 (с. 33)
Условие. №40 (с. 33)
скриншот условия
Алгебра, 11 класс Сборник задач, авторы: Арефьева Ирина Глебовна, Пирютко Ольга Николаевна, издательство Народная асвета, Минск, 2020, белого цвета, страница 33, номер 40, Условие

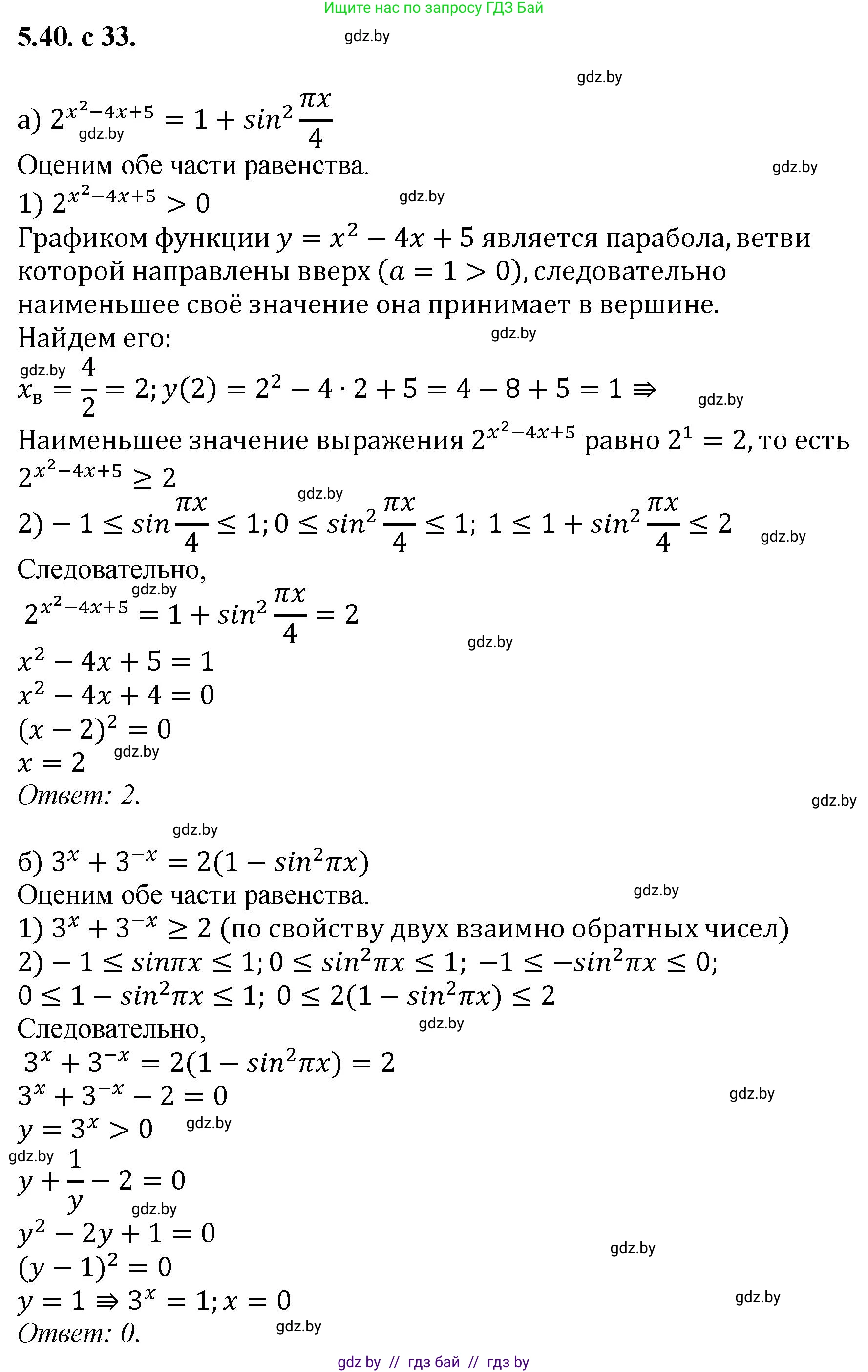
5.40. Решите уравнение:

a) $2^{x^2 - 4x + 5} = 1 + \sin^2 \frac{\pi x}{4}$;

б) $3^x + 3^{-x} = 2(1 - \sin^2 \pi x).$

Решение. №40 (с. 33)
Алгебра, 11 класс Сборник задач, авторы: Арефьева Ирина Глебовна, Пирютко Ольга Николаевна, издательство Народная асвета, Минск, 2020, белого цвета, страница 33, номер 40, Решение
Решение 2. №40 (с. 33)

а) Рассмотрим уравнение $2^{x^2-4x+5} = 1 + \sin^2\frac{\pi x}{4}$.

Данный тип уравнений, где в одной части находится показательная функция, а в другой — тригонометрическая, часто решается методом оценки области значений левой и правой частей.

Оценим левую часть (ЛЧ): $f(x) = 2^{x^2-4x+5}$.
Выражение в показателе степени, $g(x) = x^2-4x+5$, является квадратным трехчленом. Его график — парабола, ветви которой направлены вверх. Следовательно, функция имеет наименьшее значение в своей вершине.
Координата вершины параболы: $x_v = -\frac{b}{2a} = -\frac{-4}{2 \cdot 1} = 2$.
Наименьшее значение показателя степени достигается при $x=2$ и равно: $g(2) = 2^2 - 4(2) + 5 = 4 - 8 + 5 = 1$.
Поскольку основание степени $2 > 1$, показательная функция $y=2^t$ является возрастающей. Ее наименьшее значение будет при наименьшем значении показателя. Таким образом, наименьшее значение левой части уравнения равно $2^1 = 2$.
Итак, мы имеем: $2^{x^2-4x+5} \ge 2$.

Оценим правую часть (ПЧ): $h(x) = 1 + \sin^2\frac{\pi x}{4}$.
Известно, что область значений функции синус: $-1 \le \sin(\alpha) \le 1$.
При возведении в квадрат получаем: $0 \le \sin^2(\frac{\pi x}{4}) \le 1$.
Прибавив 1 ко всем частям двойного неравенства, получим оценку для правой части:
$1 + 0 \le 1 + \sin^2\frac{\pi x}{4} \le 1 + 1$
$1 \le 1 + \sin^2\frac{\pi x}{4} \le 2$.
Таким образом, наибольшее значение правой части уравнения равно 2.
Итак, мы имеем: $1 + \sin^2\frac{\pi x}{4} \le 2$.

Исходное равенство возможно тогда и только тогда, когда обе части одновременно равны 2. Это условие эквивалентно системе уравнений:

$\begin{cases} 2^{x^2-4x+5} = 2 \\ 1 + \sin^2\frac{\pi x}{4} = 2 \end{cases}$

Решим первое уравнение системы:
$2^{x^2-4x+5} = 2^1$
$x^2-4x+5 = 1$
$x^2-4x+4 = 0$
$(x-2)^2 = 0$
$x = 2$

Теперь решим второе уравнение системы:
$1 + \sin^2\frac{\pi x}{4} = 2$
$\sin^2\frac{\pi x}{4} = 1$
Это равносильно тому, что $\sin\frac{\pi x}{4} = \pm 1$.
Это условие выполняется, когда аргумент функции синус равен $\frac{\pi}{2} + \pi k$ для любого целого $k$.
$\frac{\pi x}{4} = \frac{\pi}{2} + \pi k, \quad k \in \mathbb{Z}$
Разделим обе части на $\pi$:
$\frac{x}{4} = \frac{1}{2} + k$
$x = 2 + 4k, \quad k \in \mathbb{Z}$

Первое уравнение дает единственное решение $x=2$. Необходимо проверить, является ли это значение решением второго уравнения. Подставим $x=2$ в выражение $x = 2 + 4k$:
$2 = 2 + 4k \implies 4k=0 \implies k=0$.
Так как $k=0$ является целым числом, то $x=2$ удовлетворяет обоим уравнениям системы.
Следовательно, $x=2$ — единственное решение исходного уравнения.

Ответ: 2

б) Рассмотрим уравнение $3^x + 3^{-x} = 2(1 - \sin^2 \pi x)$.

Применим метод оценки левой и правой частей уравнения.

Оценим левую часть (ЛЧ): $f(x) = 3^x + 3^{-x}$.
Воспользуемся неравенством о среднем арифметическом и среднем геометрическом (неравенство Коши) для двух положительных чисел $a=3^x$ и $b=3^{-x}$:
$\frac{a+b}{2} \ge \sqrt{ab}$
$\frac{3^x + 3^{-x}}{2} \ge \sqrt{3^x \cdot 3^{-x}}$
$\frac{3^x + 3^{-x}}{2} \ge \sqrt{3^{x-x}} = \sqrt{3^0} = 1$
$3^x + 3^{-x} \ge 2$
Равенство в неравенстве Коши достигается тогда и только тогда, когда $a=b$, то есть $3^x = 3^{-x}$, что равносильно $x = -x$, откуда $2x=0$ и $x=0$.
Таким образом, наименьшее значение левой части равно 2 и достигается только при $x=0$.

Оценим правую часть (ПЧ): $h(x) = 2(1 - \sin^2 \pi x)$.
Используя основное тригонометрическое тождество $\sin^2\alpha + \cos^2\alpha = 1$, можем записать $1 - \sin^2 \pi x = \cos^2 \pi x$.
Тогда правая часть примет вид: $h(x) = 2\cos^2(\pi x)$.
Область значений функции косинус в квадрате: $0 \le \cos^2(\pi x) \le 1$.
Умножив все части неравенства на 2, получим:
$0 \le 2\cos^2(\pi x) \le 2$.
Таким образом, наибольшее значение правой части равно 2.

Равенство $ЛЧ = ПЧ$ возможно только в том случае, когда обе части одновременно равны 2. Это приводит к системе уравнений:

$\begin{cases} 3^x + 3^{-x} = 2 \\ 2(1 - \sin^2 \pi x) = 2 \end{cases}$

Решим первое уравнение системы:
$3^x + 3^{-x} = 2$
Как было показано выше, это равенство достигается только при $x=0$.

Решим второе уравнение системы:
$2(1 - \sin^2 \pi x) = 2$
$1 - \sin^2 \pi x = 1$
$\sin^2 \pi x = 0$
$\sin \pi x = 0$
Это равенство выполняется, когда аргумент синуса является целым кратным $\pi$:
$\pi x = n\pi, \quad n \in \mathbb{Z}$
$x = n, \quad n \in \mathbb{Z}$

Решением первого уравнения является только $x=0$. Второе уравнение имеет в качестве решений все целые числа. Общим решением системы будет такое значение $x$, которое удовлетворяет обоим условиям. $x=0$ является решением первого уравнения. Поскольку 0 — целое число ($n=0$), оно также является решением второго уравнения. Следовательно, $x=0$ — единственное решение исходного уравнения.

Ответ: 0

Помогло решение? Оставьте отзыв в комментариях ниже.

Присоединяйтесь к Телеграм-группе @gdz_by_belarus

Присоединиться

Мы подготовили для вас ответ c подробным объяснением домашего задания по алгебре за 11 класс, для упражнения номер 40 расположенного на странице 33 к сборнику задач 2020 года издания для учащихся школ и гимназий.

Теперь на нашем сайте ГДЗ.ТОП вы всегда легко и бесплатно найдёте условие с правильным ответом на вопрос «Как решить ДЗ» и «Как сделать» задание по алгебре к упражнению №40 (с. 33), авторов: Арефьева (Ирина Глебовна), Пирютко (Ольга Николаевна), базовый и повышенный уровень обучения учебного пособия издательства Народная асвета.