Номер 41, страница 33 - гдз по алгебре 11 класс сборник задач Арефьева, Пирютко

Алгебра, 11 класс Сборник задач, авторы: Арефьева Ирина Глебовна, Пирютко Ольга Николаевна, издательство Народная асвета, Минск, 2020, белого цвета

Авторы: Арефьева И. Г., Пирютко О. Н.

Тип: Сборник задач

Издательство: Народная асвета

Год издания: 2020 - 2025

Уровень обучения: базовый и повышенный

Цвет обложки: белый с графиком

Допущено Министерством образования Республики Беларусь

Популярные ГДЗ в 11 классе

Глава 2. Показательная функция. Параграф 5. Показательные уравнения - номер 41, страница 33.

№41 (с. 33)
Условие. №41 (с. 33)
скриншот условия
Алгебра, 11 класс Сборник задач, авторы: Арефьева Ирина Глебовна, Пирютко Ольга Николаевна, издательство Народная асвета, Минск, 2020, белого цвета, страница 33, номер 41, Условие

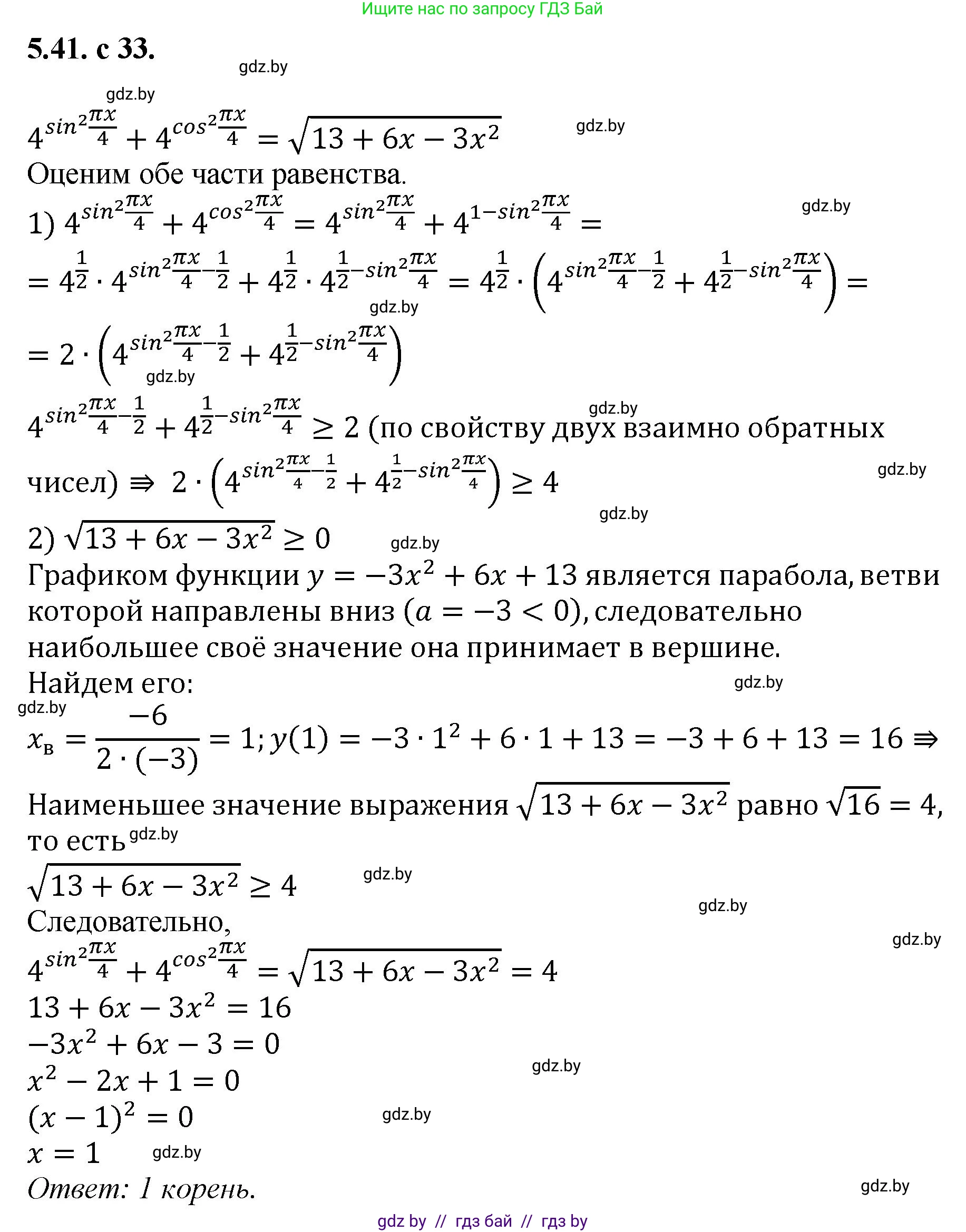
5.41. Найдите количество корней уравнения

$4^{\sin^2 \frac{2\pi x}{4}} + 4^{\cos^2 \frac{2\pi x}{4}} = \sqrt{13+6x-3x^2}$

Решение. №41 (с. 33)
Алгебра, 11 класс Сборник задач, авторы: Арефьева Ирина Глебовна, Пирютко Ольга Николаевна, издательство Народная асвета, Минск, 2020, белого цвета, страница 33, номер 41, Решение
Решение 2. №41 (с. 33)

Для решения данного уравнения воспользуемся методом оценки, проанализировав множества значений его левой и правой частей.

Рассмотрим левую часть уравнения: $L(x) = 4^{\sin^2\frac{\pi x}{4}} + 4^{\cos^2\frac{\pi x}{4}}$. Сделаем замену $a = \sin^2\frac{\pi x}{4}$. Учитывая, что $\cos^2\frac{\pi x}{4} = 1 - a$ и $a \in [0, 1]$, левая часть преобразуется к функции $g(a) = 4^a + 4^{1-a}$ на отрезке $[0, 1]$.

По неравенству о среднем арифметическом и среднем геометрическом (неравенство Коши) имеем: $g(a) = 4^a + 4^{1-a} \ge 2\sqrt{4^a \cdot 4^{1-a}} = 2\sqrt{4} = 4$. Минимальное значение 4 достигается при $a=1/2$. Максимальное значение, равное 5, достигается на концах отрезка ($a=0$ и $a=1$). Таким образом, множество значений левой части — это отрезок $[4, 5]$.

Рассмотрим правую часть уравнения: $R(x) = \sqrt{13 + 6x - 3x^2}$. Подкоренное выражение $y(x) = -3x^2 + 6x + 13$ — это парабола с ветвями вниз, которая достигает своего максимума в вершине при $x_v = -\frac{6}{2(-3)} = 1$.

Максимальное значение $y(x)$ равно $y(1) = -3(1)^2 + 6(1) + 13 = 16$. Следовательно, максимальное значение $R(x)$ равно $\sqrt{16} = 4$. Поскольку $R(x) \ge 0$, множество значений правой части — это отрезок $[0, 4]$.

Равенство $L(x)=R(x)$ возможно только тогда, когда обе части равны 4. Это приводит к системе уравнений:

$\begin{cases} 4^{\sin^2\frac{\pi x}{4}} + 4^{\cos^2\frac{\pi x}{4}} = 4 \\ \sqrt{13 + 6x - 3x^2} = 4 \end{cases}$

Второе уравнение $\sqrt{13 + 6x - 3x^2} = 4$ после возведения в квадрат и упрощения ($13 + 6x - 3x^2 = 16 \implies -3x^2+6x-3=0 \implies x^2-2x+1=0$) дает единственный корень $(x-1)^2 = 0 \implies x=1$.

Проверка показывает, что $x=1$ удовлетворяет и первому уравнению, так как при $x=1$ оно принимает вид $4^{\sin^2(\pi/4)} + 4^{\cos^2(\pi/4)} = 4^{1/2} + 4^{1/2} = 2 + 2 = 4$.

Так как $x=1$ является единственным решением, удовлетворяющим обоим условиям, то исходное уравнение имеет только один корень.

Количество корней уравнения: Уравнение имеет единственный корень, поэтому количество корней равно единице. Ответ: 1

Помогло решение? Оставьте отзыв в комментариях ниже.

Присоединяйтесь к Телеграм-группе @gdz_by_belarus

Присоединиться

Мы подготовили для вас ответ c подробным объяснением домашего задания по алгебре за 11 класс, для упражнения номер 41 расположенного на странице 33 к сборнику задач 2020 года издания для учащихся школ и гимназий.

Теперь на нашем сайте ГДЗ.ТОП вы всегда легко и бесплатно найдёте условие с правильным ответом на вопрос «Как решить ДЗ» и «Как сделать» задание по алгебре к упражнению №41 (с. 33), авторов: Арефьева (Ирина Глебовна), Пирютко (Ольга Николаевна), базовый и повышенный уровень обучения учебного пособия издательства Народная асвета.